专注于胶粘剂的研发制造
电子胶粘剂是电子产业的关键材料,市场规模突破百亿,正加速向绿色化、高端化转型。新能源汽车、半导体、光伏等下游需求爆发,国产替代空间广阔,研泰化学等企业已具备国际竞争力。
一、行业发展概述
根据观研报告网发布的《中国电子胶粘剂行业发展趋势分析与投资前景预测报告(2024-2031年)》显示,电子胶粘剂是胶粘剂的细分产品,主要用于电子电器元器件的粘接、密封、灌封、涂覆、结构粘接、共行覆膜和SMT贴片。电子胶粘剂主要有有机硅胶、EVA热熔胶、环氧胶、UV胶、PUR胶、导电胶、瞬干胶、聚氨酯型粘合剂、厌氧胶等类型。
电子胶粘剂影响电子产品及元器件的性能提升与功能实现,是电子产业的关键材料。由于电子元器件及电子产品功能众多、生产工艺多样、工作环境复杂,因此通常对电子胶粘剂的电性能、化学性能、物理性能、光学性能、热性能、工艺性能等具有很高的要求。
电子胶粘剂行业是电子元器件、终端设备制造产业链中重要的一环,在电子产业中具有重要的地位。具体来看:电子胶粘剂行业的上游主要为用于生产电子胶粘剂的各种原材料。但由于电子胶粘剂的性能受选用原材料的性能和质量影响,因此高端电子胶粘剂需要选用部分具有特定性能和较高质量水平的原材料。目前国内供应商在部分高端原材料方面与国际先进水平尚存在一定差距,部分高端原材料尚需进口取得。
电子胶粘剂下游行业包括智能终端、半导体、新能源汽车、光伏、通信等领域。下游行业的利润水平和技术要求对电子胶粘剂行业的盈利能力及技术发展具有一定程度的影响。例如利润水平方面,如果在智能终端、新能源汽车、光伏、半导体、通信等下游行业发展景气度较好的期间,电子胶粘剂产品由于在终端产品中的成本占比相对较低但对终端产品的性能起到关键作用,因此能够实现较高的利润水平。而在下游行业景气度不佳的时期,下游行业出于成本控制的压力,将可能压缩电子胶粘剂产品的利润空间。

近年来,得益于国家政策的大力扶持,我国电子信息行业不断发展,带动了上游电子胶粘剂产业迅猛发展,并在2019年市场规模成功突破100亿元,成为增长速度最快、发展潜力巨大的胶粘剂细分市场之一。
随着电子胶粘剂市场的发展,企业开发新产品技术正在不断创新。目前电子胶粘剂已从普通的结构胶、导电胶、绝缘胶、UV胶等基础产品渐渐向高新技术领域扩展,涌现出了多种新品种新应用领域,如瞬干胶、光纤连接用粘合剂、可控硅胶和分体式导电胶等。这些新型电子胶粘剂不仅能够满足制造工艺的需求,也能够为产品的性能提升和使用寿命提供技术支撑。
另外现阶段,我国电子胶粘剂行业正由传统石油化学、有机溶剂生产向绿色化、低污染生产的方向发展。在生产过程中采用环保型材料、工艺和方法,实现零废弃、低能耗、低排放的目标。同时,通过改进包装形式、粘合剂应用方式等降低其对环境的污染。这种环保、低碳的生产方式,符合国家政策和产业发展的趋势,也促使电子胶粘剂企业朝着环保绿色道路前进。
二、行业下游市场情况
作为电子产业的上游材料,电子胶粘剂的市场与电子产业的发展情况息息相关。近年随着电子制造业的快速发展,电子胶粘剂在制造过程中的重要性越来越高。目前电子胶粘剂广泛应用于移动设备、电脑、通讯设备、家庭娱乐、汽车、航空航天、半导体等领域。与此同时,近年随着电子胶粘剂应用场景的不断拓展和下游行业技术及工艺的持续创新,使得应用需求前景广阔。
1、智能终端
在智能终端领域,一方面,手机、平板、电脑等电子产品的更新换代为电子胶粘剂带来了持续的应用需求,另一方面,近年来可穿戴设备、ARVR设备等新产品的发展也为电子胶粘剂带来了增量市场空间。
(1)智能手机
近年来随着国家网络基础设施建设的完善升级,我国智能手机用户规模呈稳中上升趋势,出货量不断增长,到目前我国已拥有全球第一大规模智能手机市场。但近几年来,智能手机行业表现不景气,出货量逐渐跌落。2023年虽然手机市场仍不温不火,但相比去年同期创下十年来最大降幅,2023年中国手机市场正呈现出回暖态势。数据显示,2023年月我国智能手机出货量2.76亿部,同比增长4.8%,占同期手机出货量的95.6%。

与此同时,预计随着ChatGPT等AI席卷全球,英特尔、高通、联想、小米等众多国内外知名厂商布局AI+手机、Al+PC,AI或将开启新时代,从而也将带动电子粘胶剂行业新发展。
(2)可穿戴设备
近年来受益于庞大的市场需求,我国可穿戴设备飞速发展,产量不断增长。到我国是全球可穿戴设备主要生产国家之一,其产量长期占据全球总产量三成以上的比例。数据显示,到2022年我国可穿戴设备产量达到23891万台,占全球总产量的比例将达到51.87%。
以智能手表为例:智能手表是一种内置智能化系统的可穿戴设备,除指示时间外,还具有导航、监测、交互、信息显示等一项或多项功能。根据使用者年龄来划,智能手表可分为儿童智能手表、成人智能手表及老年智能手表三种。
智能手表是具有信息处理能力、符合手表基本技术要求的手表。近年来随着智能手表功能多样,消费者认可度持续提升,购买智能手表的用户也越来越多。数据显示,2024年第一季度我国智能手表出货量910万台,同比增长54.1%。

2、半导体
在半导体领域,先进封装技术的快速发展催生了更多的电子胶粘剂应用点,促使电子胶粘剂性能不断提升,也为技术导向型的电子胶粘剂企业提供了丰厚的利润空间。目前在半导体封装领域,电子胶粘剂可作为芯片粘接材料、导热界面材料、底部填充材料、品圆级封装用光刻胶等用途。

近年来随着人工智能、物联网等新兴技术的快速发展,半导体设备行业迎来了新的发展机遇。同时,国内政策的大力支持也为行业发展提供了有力保障。未来,中国半导体设备行业将继续保持稳定增长态势,并有望在全球市场上占据更大的份额。数据显示,2019年中国半导体设备行业市场规模为968.4亿元,到2023年这一规模达到2190.24亿元,并占全球市场的份额达到35%。随着而随着半导体设备产业的不断发展,也将带动电子粘胶剂市场发展。

3、新能源
在新能源领域,新能源汽车、光伏、储能等行业呈现爆发增长态势,为电子胶粘剂行业提供了巨大市场增量需求。
近年来,绿色可持续发展已逐渐成为国际社会的共识。目前,全球已有超过120个国家和地区提出了“碳中和”目标,其中,美国、欧盟、英国、日本等经济体计划在2050年前实现“碳中和”,中国计划在2060年前实现“碳中和”。能源转型是实现“碳中和”的必要条件,加大新能源技术研发、调整能源结构是能源转型的重要路径。
其中新能源汽车因其环保性和生态可持续性,受到产业政策的大力支持,销量持续增长。光伏发电作为一种重要的清洁、可再生能源,能有效节约能源资源,随着技术发展,其经济效益也不断提升,装机规模逐年扩大。电子胶粘剂作为新能源汽车和光伏发电系统生产制造过程中的重要材料,也将受益于新能源行业的快速发展。
(1)新能源汽车
近年在政策支持、市场需求增多、技术推进和产业链建设等因素推动下,我国新能源汽车技术水平不断进步、产品性能明显提升。经过多年发展,我国新能源汽车产业已进入市场化高速发展阶段,产销规模已连续九年位居世界首位。公安部的统计数据显示,截至2024年6月底,我国新能源汽车保有量达2472万辆,占汽车总量的7.18%;产销分别完成492.9万辆和494.4万辆,同比分别增长30.1%和32%,市场占有率也已高达35.2%。


新能源汽车“三电系统”为电子胶粘剂市场提供了广阔的增量空间。为保证新能源汽车在复杂路况高速行驶过程中的稳定性和安全性,新能源汽车“三电系统”需要电子胶粘剂进行粘接、密封、导热、保护等。同时,随着动力电池大模组化、无模组化的发展趋势,动力电池封装材料是取代传统结构件实现动力电池轻量化、高可靠性的关键材料之一,预计将促使单车用胶量继续提升。2021-2025年我国能源汽车“三电系统”胶粘剂及制件市场规模预计将从13亿元增长至88亿元年均复合增长率分别约为53%和 61%.
(2)储能
在“双碳”战略目标持续推进和能源结构调整的背景下,国家大力发展清洁能源,风电、水电、光电等新能源装机规模不断提升,对储能需求日益增长。同时,电力市场制度的不断完善、电力谷峰价差的拉大也为储能行业的发展提供了有利条件。在这些因素共同作用下,我国储能行业发展进入“快车道”,电化学储能新增装机规模不断上升,2023年达到19.7GW,同比增长超过200%。

根据2021年10月,国务院发布《关于完整准确全面贯彻新发展理念做好碳达峰碳中和工作的意见》,为我国碳中和事业起到统领性作用。2022年3月,国家发改委、能源局发布《“十四五”新型储能发展实施方案》,提出到2025年,新型储能由商业化初期步入规模化发展阶段、具备大规模商业化应用条件;到2030年,新型储能全面市场化发展。
(3)光伏
随着环境形势日益严峻,国家对环境保护的重视程度不断提升。受此影响,光伏产业在国家政策的引导和技术进步的推动下实现了快速发展。根据数据显示,2023年,我国光伏新增装机容量达到216.88GW,同比增长148%,累计装机容量达到609.5GW,同比增长55.2%;创下历史新高。预计随着国家“碳达峰、碳中和”工作的推行,以及光伏发电成本的进一步降低,我国光伏行业仍将保持较快增长。

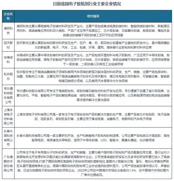
四、行业竞争情况
由于我国电子胶粘剂行业发展起步晚,目前业内领先企业主要是汉高、富乐、陶氏化学等国际大厂,而国产企业普遍规模较小,市场占有率低,使得国产化较低。根据中国胶粘剂和胶粘带工业协会发布的文章,我国电子胶粘剂的国产化率不足50%,尤其是半导体封装领域的电子胶粘剂国产化率不超过10%。
因此近年来,在西方国家对我国高科技行业施加技术和贸易限制的大背景下,我国对以半导体行业为代表的战略性新兴产业供应链的自主发展愈发重视,国产替代意愿显著提高,为国内企业替代国外厂商创造了有利的窗口条件。与此同时,国内的电子胶粘剂企业在技术研发和生产能力方面不断发展,在部分领域已经接近或达到国际先进水平。随着国家政策的大力支持,国内电子胶粘剂企业技术及工艺水平的提升,以及国产电子胶粘剂企业快速响应的本土化服务优势,国产替代空间预计将进一步扩大。
随着国家政策的大力支持、国际产业转移以及国内企业持续的研发投入,以研泰化学技术有限公司为代表的部分国内企业在高端电子胶粘剂领域实现了技术积累及产品性能方面的突破,已在部分领域具备了和国际一流企业竞争的实力。

想要了解更多环保胶黏剂行业的发展前景,请关注研泰化学官网栏目《胶粘剂行业资讯》










